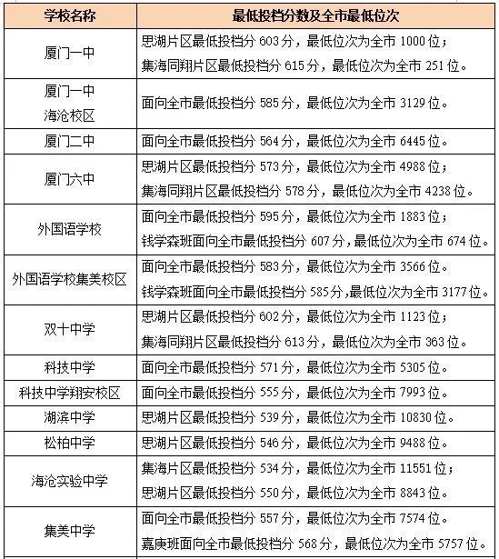
厦门市中考情况比较特殊,没有统一的录取分数线,全市分三个片区招生,即思湖片区(思明、湖里)、集海片区(集美、海沧)片区和同翔片区(同安、翔安),三个片区录取分不同(主要指公立学校),一直以来教育水平思湖片区最高,考生人数也最多(约占全市50%),考生平均分数,思湖>集海≥同翔 ,兼顾公平起见,录取线也是思湖片区>集海≥同翔,今年厦门市中招还在进行当中,结果还没有出来,现以2018-2020年各校各片区为例(附图1)和2021年思湖片区各校预计路线分数(附图2),所以要问哪个学校录取分数线,要先了解是具体属于哪个片区。


最近大家最关心的就是有关各省市中考成绩录取分数线的问题,厦门的中考成绩每年也都是根据自己的成绩情况相应的报考合适的高中。
厦门的高中基本上可以分为三个等级:
第一等级,厦门一中,双十中学,六中,厦门外国语学校,同安一中,厦门二中还有集美中学,这七所高中是厦门市省级性的示范高中。
第二等级,科技中学、实验中学、松柏中学、海沧实验中学、厦门十中、翔安一中、海沧中学、灌口中学,这几所学校是省级普通高中。
第三等级,湖滨中学、厦门三中、杏南中学、第二外国语学校、同安实验中学,这五所学校属于省一级达标的学校。
第一等级的学校一般录取分数线都在610分——540分左右。
第二等级的学校一般录取分数线都在560分——480分左右。
第三等级的学校一般录取分数线都在500分——400分左右。
以上是去年各学校录取分数段,今年的成绩普遍要比去年考的好,而且总分是八百分,录取分数线更会有一定程度上的提高,等二十六号左右公布成绩的时候,大家就可以预估一下自己可以报考的学校了。



学校的录取线是根据学生报考人数和招生计划切出的,在学生完成志愿填报之前,在录取之前,任何人都无法知道学校的录取线
2021年厦门中考分数线预测
厦门一中:601分。
厦门一中海沧校区:582分。
厦门二中:566分。
厦门六中:思湖片区570分,集海同翔片区575分。
科技中学:570分。
湖滨中学:540分。
松柏中学:549分。
2020厦门中考录取分数线



以上仅供参考,具体尚需院校公示
今年厦门中考报名考生3.96万人,比去年增加约3000名!

教委已经公布今年的普高率大概57%,也就是普高的录取人数大概会在2.25万,高中普职分离,普高录取率50%,厦门今年普高率大概57%。
一、普高分数线及位次


二、定向生
今年,我市继续将部分一级达标校普通生招生指标直接分配到初中校,招收定向生。其中:
(1)厦门一中、双十中学普通生招生计划的50%指标面向思明/湖里片区初中学校招收定向生;
(2)外国语学校普通生招生计划的35%指标面向集美/海沧片区初中学校招收定向生,15%指标面向思明/湖里片区初中学校招收定向生;
(3)厦门一中海沧校区、厦门外国语学校集美校区普通生招生计划的20%指标面向集美/海沧片区初中学校招收定向生,10%指标面向思明/湖里片区初中学校招收定向生;
(4)同安一中普通生招生计划的50%指标面向同安/翔安片区初中学校招收定向生;同安一中滨海校区普通生招生计划的30%面向同安/翔安片区初中学校招收定向生。
各学籍校定向生录取的最低投档分和位次表:







中考分数怎么查询
电话查分,在中考前,各地教育局会提前通知电话查分方式的,查询时要输入考号和身份证的。

最快捷的查询方法就是网络查询了,一般是登录各个地区的招考网进行查询。

3、中考考生也可到就读学校查询中考成绩。

升入高中要做好哪些准
心理落差提前要有准备
首先,学习竞争压力会增大,班级名次的落差。初中是义务制教育,入学率理论上是,而普通高中入学率各个省份基本都在50%左右,换句话说通过中考淘汰了一半的学生,能够进入高中学习的都是相对能力比较强的学生。很有可能你在原来初中班里一直是顶尖的存在,进入高中之后一下子掉到了班里的末尾,这是很正常的。
改变自己的学习方式
初中的知识相对简单,而且初中的教学方式基本属于半填鸭式的教学,各科老师会把你要完成的学习任务安排得妥妥当当,你只需要按照老师的要求百分百认真完成就行,初中的每次考试乃至于最后的中考都是有固定的命题范围的,即便是数学和物理的最后一道题也往往都是有迹可循的。
努力勤奋不可少
而高中知识难度增大很多,往往单纯靠老师课堂上的讲授是不能完全理解的,所以就要求你必须改变自己的学习方式,加上自己的努力勤奋,祝愿所有学子都能金榜题名,学有所成。
下面是过去3年厦门市各高中录取分数线及最低位次表,供厦门的中考考生及家长们参考![位置]厦门·茶卜道NO.031

